欢迎访问若羌县人民政府网站!
今天是
登录
中央政府网
|
新疆政府网
|
巴州政府网
首页
政务动态
政务公开
政务服务
政民互动
魅力若羌
专题专栏
首页
/
政府信息公开
/
法定主动公开内容
/
公示公告
eea838157f004c27a788716631f5aff6
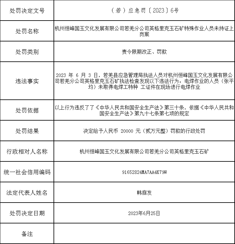
若羌县应急管理局行政处罚公示信息(若)应急罚〔2023〕6号
若羌县应急管理局行政处罚公示信息(若)应急罚〔2023〕6号
2023-06-27 20:55
张义祥
县应急管理局
当前位置:
发布时间:
来源:
[ 打印 ]
【字体:
大
中
小
】
分享:
相关附件:
扫一扫在手机打开当前页
扫一扫在手机打开当前页