欢迎访问若羌县人民政府网站!
今天是
登录
中央政府网
|
新疆政府网
|
巴州政府网
首页
政务动态
政务公开
政务服务
政民互动
魅力若羌
专题专栏
首页
/
政府信息公开
/
法定主动公开内容
/
公示公告
3924e8cd12d4403b9c2eb2f4311e11e3
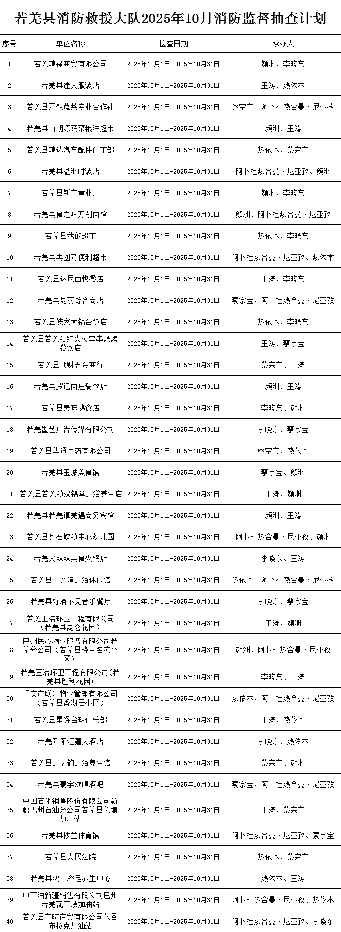
若羌县消防救援大队2025年10月消防监督抽查计划
若羌县消防救援大队2025年10月消防监督抽查计划
2025-09-29 12:50
王鹏
县消防救援大队
当前位置:
发布时间:
来源:
[ 打印 ]
【字体:
大
中
小
】
分享:
相关信息
相关附件:
扫一扫在手机打开当前页
扫一扫在手机打开当前页