欢迎访问若羌县人民政府网站!
今天是
登录
中央政府网
|
新疆政府网
|
巴州政府网
首页
政务动态
政务公开
政务服务
政民互动
魅力若羌
专题专栏
首页
/
政府信息公开
/
各单位、各乡镇公开
/
民政局
/
行政职权
44878c80ac7447fb81bdfe1093de29f7
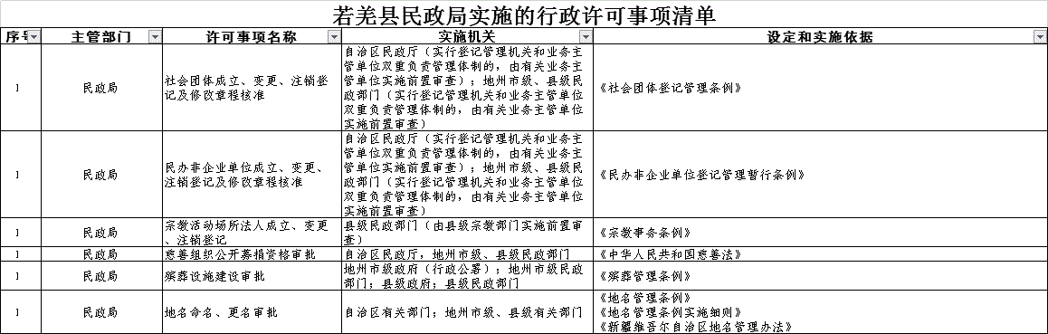
若羌县民政局实施的行政许可事项清单
若羌县民政局实施的行政许可事项清单
2022-10-20 19:25
张义祥
县民政局
当前位置:
发布时间:
来源:
[ 打印 ]
【字体:
大
中
小
】
分享:
相关附件:
扫一扫在手机打开当前页
扫一扫在手机打开当前页